公司师生作品斩获2022年度湖北省高校新闻奖
近日,2022年度湖北省高校新闻奖评选结果揭晓,公司师生两件作品荣获2022年度湖北省高校新闻奖一等奖和三等奖。

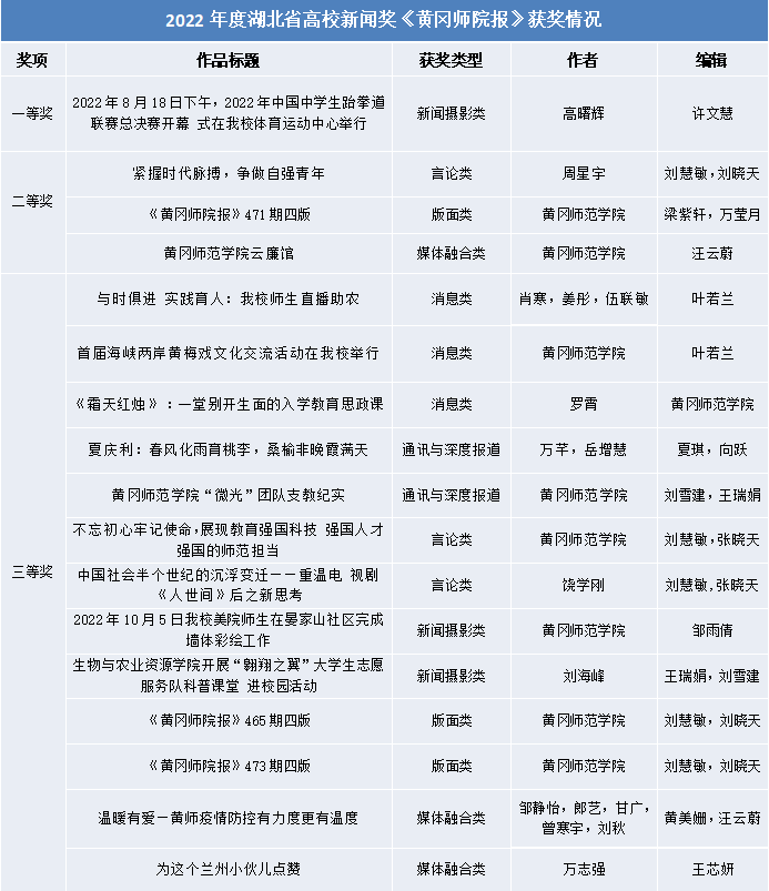
其中,公司2019级动画设计专业高曙辉同学作品《2022年8月18日下午,2022年中国中员工跆拳道联赛总决赛开幕式在公司体育运动中心举行》获新闻摄影类一等奖;万志强、黄鑫老师作品《为这个兰州小伙儿点赞》获媒体融合类三等奖,实现公司在该领域奖项零的突破。
“湖北省高校新闻奖”是全省高校优秀新闻作品最高奖,由湖北省新闻工作者协会高校分会主办,每年评选一次,是全省新闻宣传战线工作人员参与度比较高的评选活动。评选范围广泛覆盖全省高校新闻中心,评选作品涵盖消息、通讯与深度报道、言论、新闻摄影、版面和媒体融合等6个类别。
近年来,公司坚持正确的舆论导向,积极讲好黄师故事,传播好黄师声音,展现好黄师继续教育形象。同时公司始终坚持党的教育方针,落实立德树人根本任务,推进现代继续教育跨越式发展,促进老员工健康成长和全面成才。
上一篇:下一篇:
